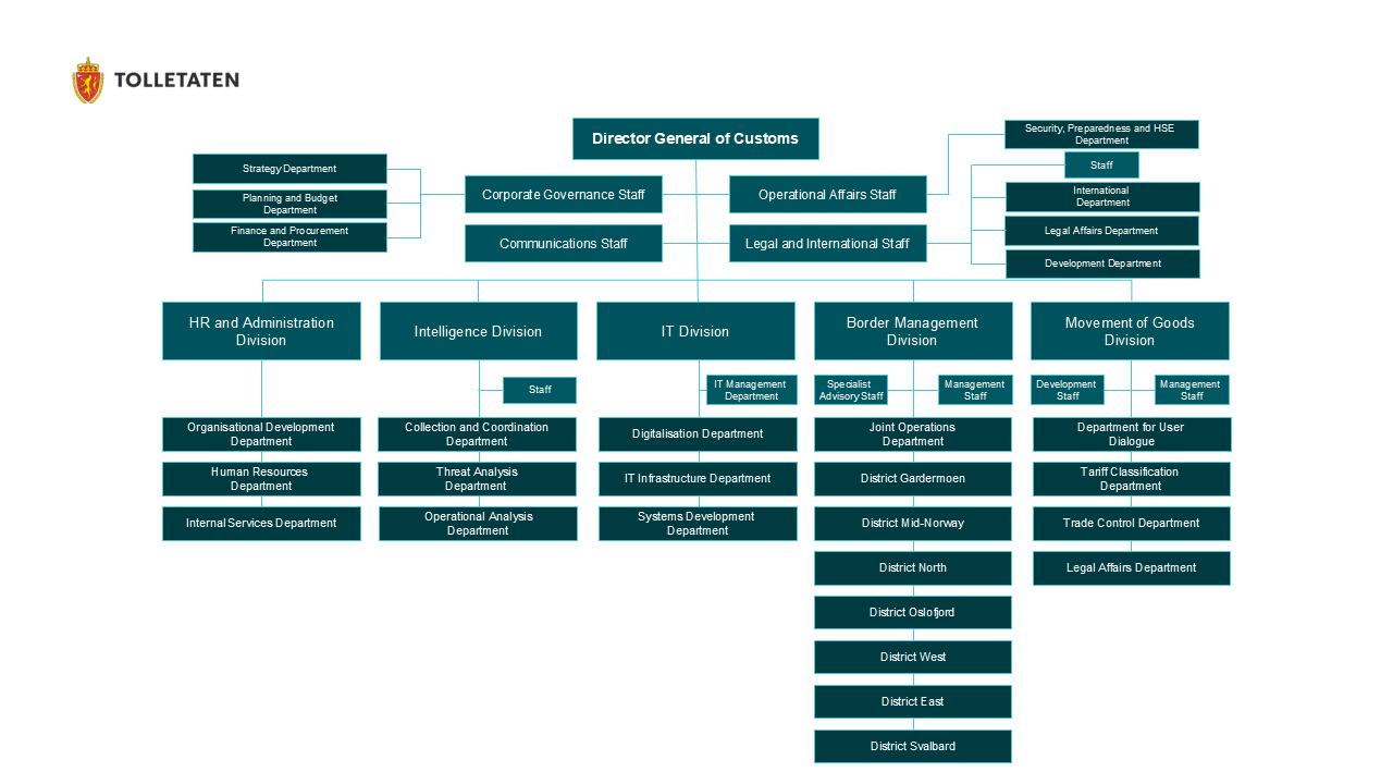
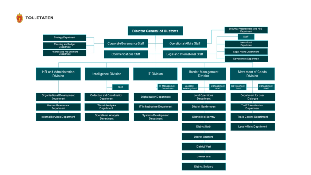
Organizational chart - Norwegian Customs
Organizational chart for the entire Norwegian Customs as of May 2024, with divisions and departments. Some departments also have underlying sections, see the pdf for a complete overview.
Organizational chart as pptx(full version)
Updated: 27/11/2025
